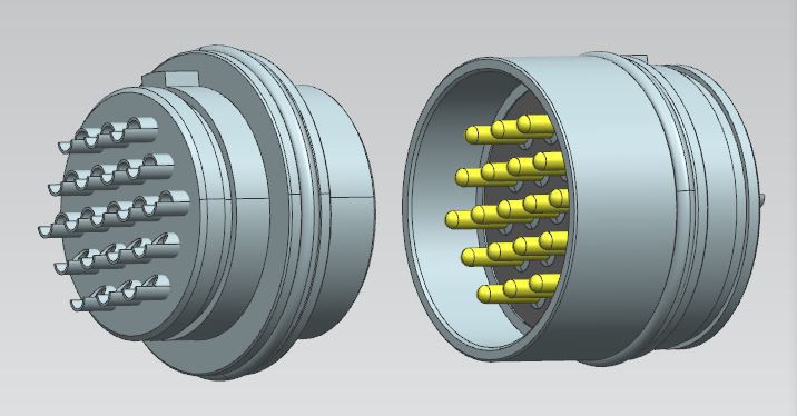
Tpinġija 3D ta '19 Pin Connector għall-Klijent
Proprju l-ġimgħa li għaddiet, waqqafna tim speċjali u għamilna laqgħat biex niddiskutu diversi aspetti tal-proġett tiegħek (teknoloġija tal-prodott, soluzzjonijiet, proċessi ta 'produzzjoni, kontroll tal-kwalità, estensjonijiet ta' proġetti simili, eċċ.). Kemm jekk huwiex ipprovdut minn pogo pin waħdu jew bħala sett komplut ta 'soluzzjonijiet ta' Konnettur, aħna kapaċi għal kollox.

Tpinġija 3D ta '19 Pin Connector għall-Klijent



Ir-raġuni għaliex aħna kompetenti hija li għandna l-vantaġġi li ġejjin:
Kumpanija tagħna għandha disinn komplut u żvilupp, produzzjoni u ipproċessar, electroplating, assemblaġġ, mit-tidwir tal-materjal għat-trattament tal-kisi tal-wiċċ, kif ukoll l-assemblaġġ tal-prodott finali, l-ittestjar tal-affidabbiltà, u l-ippakkjar jistgħu jitlestew b'mod indipendenti, li jista 'jkun Ipprovdi aktar malajr u b'mod aktar effiċjenti lill-klijenti bi prodotti, u jqassar ħafna ċ-ċiklu tal-iżvilupp tal-prodott.B'tagħmir ta 'manifattura avvanzat, li jibda mid-dettalji tal-produzzjoni, aħna nikkontrollaw b'mod strett kull proċess ta' produzzjoni.

